近日,國際可再生能源署發布《可再生能源微電網的政策和監管》。

1現狀和趨勢
成本大幅降低,技術進步和相關支持政策的出臺推動了全球范圍內離網可再生能源技術的應用? 據國際可再生能源署統計,2016年全球約有1.33億人口享受離網技術提供的服務,至少900萬人口接入到可再生能源微電網中,1.24億人口使用太陽能照明解決方案和太陽能家庭系統?(圖 1.1)

獨立系統代表了電力接入“階梯”的第一步?這些通常只能提供基本服務,但技術的進步和能效的提高為系統后續支撐其他應用發展提供了無限的可能性?
在電氣化的綜合解決方案中,獨立系統可以幫助實現基本電力接入帶來的直接經濟,社會和環境收益,并推動對更大規模微電網或微電網擴展的需求?
可再生能源微電網(專欄1.2)架起了基于大電網的解決方案與獨立系統之間的橋梁? 利用本地可用資源,這種系統可以提供更廣泛的電力服務,范圍從基本需求(例如,照明和移動充電)到更高層的需求(例如,用于商業,生產負荷)?
專欄1.2可再生能源微電網定義
可再生能源微電網利用技術來駕馭太陽能,水電,生物質能,風能和/或混合能源(后者能夠利用儲能或例如柴油發電廠)。 它們的容量從低于1千瓦(kW)到10兆瓦(MW)不等(IRENA,2016b)。 微電網可以與大電網連接或者獨立運行(表1.1)。 獨立運行的微電網對于非電氣區域尤其重要,并且可以在以后隨時與大電網互聯。

在過去十年中,可再生能源微電網的數量穩步增長? 小型水電微電網是最廣泛應用的,將大多數終端用戶連接到微電網中(圖1.2)?由于成本的快速降低和技術的大幅改進,太陽能光伏(PV)最近得到了迅猛增長,從2008年的11兆瓦容量增加到2017年的308兆瓦?

使用太陽能微電網的用戶數量在2016年達到了210萬(國際可再生能源署,2018a)? 水電作為一項相當成熟的技術,從2017年的418兆瓦穩步增長到2018年的509兆瓦,在此期間用戶數量達到600多萬?
在區域層面,亞洲擁有最多的微電網受益者,其發展主要由政府?當地私營部門和社區引導? 2008年至2016年,亞洲地區微電網使用人數增加了三倍,達到880萬人? 在同一時期,非洲增加了六倍,從剛剛超過20萬增加到130萬? 鑒于可再生能源微電網解決方案的競爭力日益增強以及國家擴大部署的努力,這一趨勢將持續下去?
2擴大可再生能源微電網部署
可再生能源微電網預計將在及時填充電力供應缺口方面發揮重要作用? 事實上,據估計,在2016年至2030年之間,可再生能源將為大約60%的新接入電力需求連接提供電力,其中約40%將通過微電網實現(國際能源署,2017)? 但要實現這一目標,需要擴大當前的部署水平?
如圖1.3所示,為可再生能源微電網建立有利環境取決于幾個因素? 其中包括政策和法規?體制框架?交付模式和融資,技術解決方案,能力建設和跨部門合作(國際可再生能源署,2017a)? 其中一些因素相互關聯?

例如,在許多情況下,專用的微電網政策和法規不僅涉及許可和稅收,還涉及項目公共融資的范圍和性質? (國際可再生能源署, 2018c).
此外,若干交叉問題也會影響微電網的長期可持續性和社會經濟影響? 首先,必須將性別因素考慮納入政策和計劃的設計?能力建設舉措?技術應用以及交付和融資模式? 其次,采用多利益合作方伙伴關系方法將確保電力供應方案的包容性和適應性?
可再生能源微電網有多種實現方式,例如社區擁有的微電網系統,私營太陽能光伏直流(DC)小型微電網和公私合作伙伴關系(PPP)? 為了進一步加快部署,需要公共和私營部門共同作出努力? 公共融資將需要由私人資金來補充(IIED,2014; NREL,2015; IEA,2017; ARE,2018)以確保為最脆弱和最邊緣化的社區提供公平的服務? 一些政府試圖吸引私營部門參與到政府微電網部門中,以期獲得額外融資?進行長期部署?維護基礎設施資產并鼓勵成本和技術優化(IRENA,2016a)?
私營部門參與到微電網中的一個主要障礙是缺乏專門的政策和法規(EUEI PDF,2014)? 鑒于消費者基礎的成本結構?規模和經濟狀況以及電力銷售規模的不同,傳統的電力部門政策和監管框架并不適用于微電網?投資回報時間長?回報率低以及二級市場潛在空間小(ARE,2015)都是私人投資的一些瓶頸因素? 因此,一些國家已經為微電網發展制定了專門的政策和法規,有些國家正在這樣做? 這些國家為決策者,監管者和其他利益相關者提供了寶貴的經驗?
3聚焦政策和法規
通過目標和計劃將可再生能源微電網解決方案納入國家電力接入戰略的主流是重要的第一步,為市場發展提供堅實的基礎,并激勵不同的利益相關者定制解決方案以提供能源服務(IRENA,2018a)? 許多國家已經引入了微電網目標,如總容量?系統數量?連接數或服務人數等? 一些目標指定了要使用的技術(例如,太陽能,微型水力發電,柴油混合發電)?
一些國家支持具有專門政策?法規以及稅收和財政支持機制的目標? 由于多種因素影響微電網的發展(如圖1.3所示)。
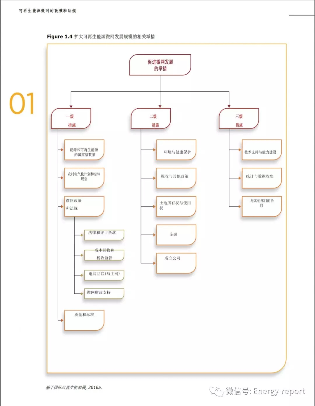
因此需要采取各種措施來擴大部署規模,確保增長的可持續性,并最大限度地提高電力供應的社會經濟效益? 這些措施可分為三個級別(圖1.4)

1.一級措施與國家能源框架有著內在的聯系,并且仍然屬于能源事務部門授權的公共機構的職權范圍,例如能源部? 其中包括與電力部門相關的政策和法規,農村電氣化計劃,監管框架,質量標準以及為微電網項目提供的直接財政支持?
2.二級措施并非直接歸屬能源部門,但極大地影響微電網發展? 這些通常由非能源部門和相關公共機構實施? 它們包括與稅收,土地權,環境保護和金融業有關的政策?
3. 三級措施有助于為微電網發展提供更廣泛的有利環境? 這些措施可以有效促進一級和二級措施的實施,與此同時,間接支持該部門(盡管其效果無法輕易衡量或直接歸因)? 這些可以由地方機構或外部機構(例如,發展金融機構,非政府組織等)實施? 這些措施的例子包括能力建設,數據收集和努力增加與其他部門的協同作用?
責任編輯: 李穎