2021年是雙碳戰役的開啟之年,國內氫能產業持續升溫,各大央企加快了氫能布局步伐,在推動氫能產業發展方面起到了舉足輕重的作用。
今年以來,以中國石化、中國石油、國家電投、國家能源集團、東方電氣、中國能建、中國船舶、華能集團、華電集團、東風汽車、中車集團、一汽集團為代表的央企氫能布局表現突出,典型事件如下:
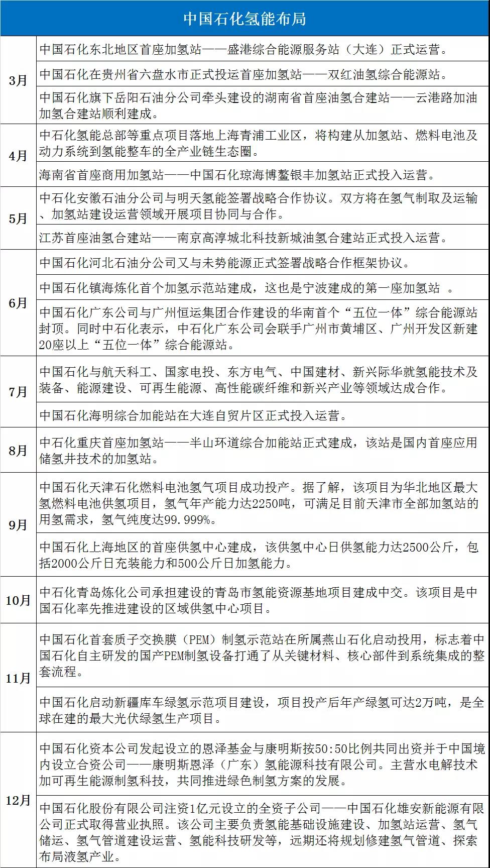
1、中國石化:在氫能供給端“一路狂奔”
在“三桶油”中,中國石化是布局氫能產業最積極的一個。今年年初,中國石化公開表示,“十四五”期間,將加快發展以氫能為核心的新能源業務,擬規劃布局1000座加氫站或油氫合建站。目標指引下,今年其氫能布局如火如荼:

總體來看,中國石化正朝著千座加氫站的目標“一路狂奔”中,同時依托自身能源資源持續壯大藍氫、綠氫等多種氫源供應能力,并與國內氫能及燃料電池頭部企業達成合作,實現全國氫能布局網絡的擴張。
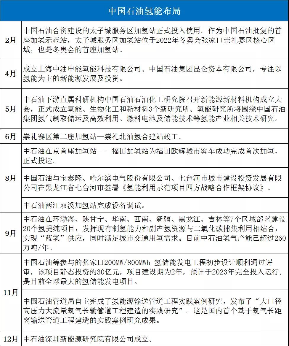
2、中國石油:迎頭趕上
相比于中國石化,中國石油在氫能方面布局的動作相對小些,但相比于去年同期,今年中國石油涉足的深度和廣度都有所增加(如下圖)。未來,中國石油還將在全國范圍投運50座加氫站。

中國石油同樣依托自身豐富的能源資源發力氫能供應端。值得一提的是,中國石油的氫氣長距離輸送管道技術已經取得實質性進展。
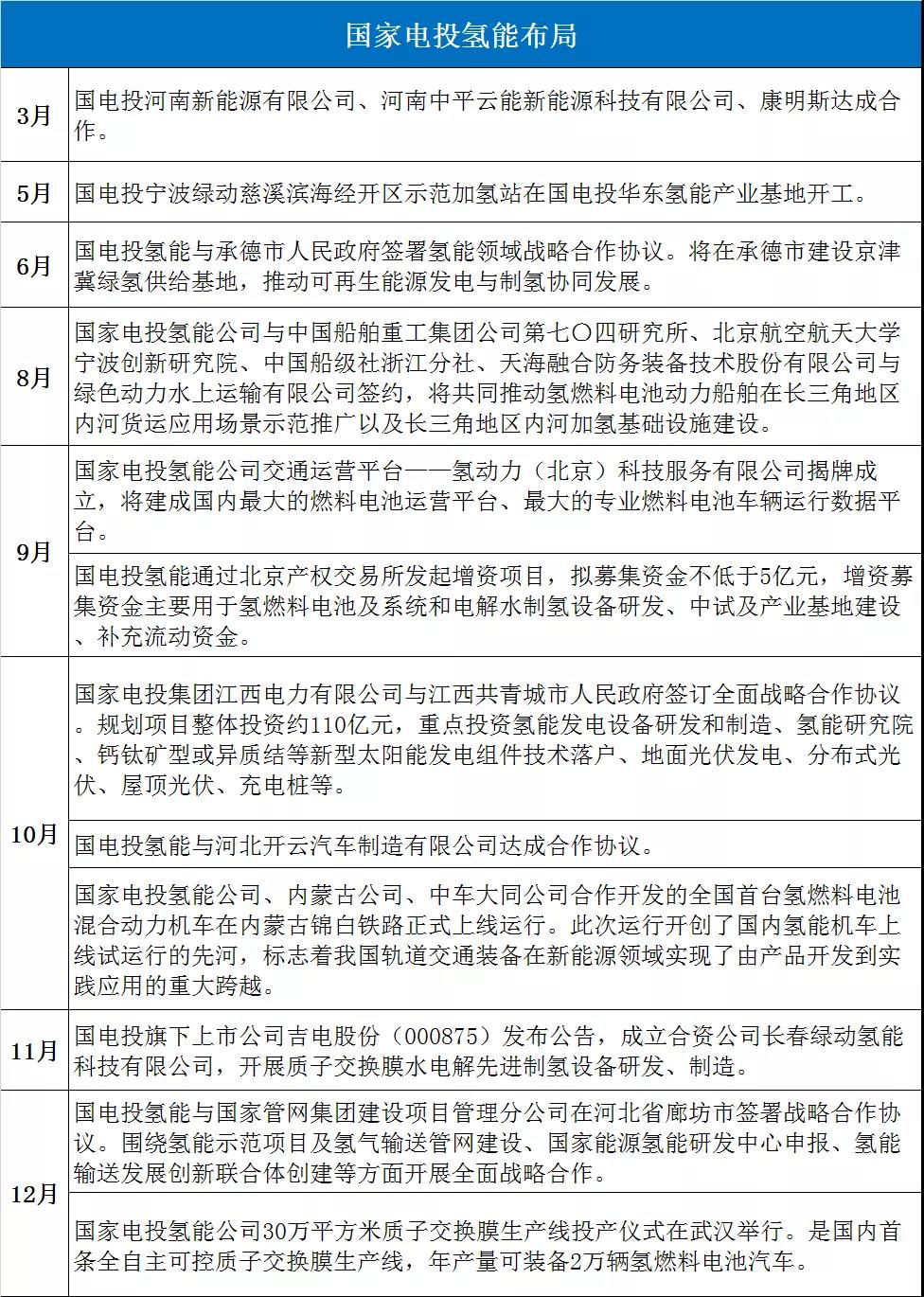
3、國家電投:全鏈自主創新,深耕氫能與燃料電池
國家電投是最早發力氫能產業的央企之一,國家電投下屬子公司國電投氫能則是推進氫能戰略實施的重要抓手。今年以來,國家電投在對外合作、新產品推出和加氫站建設等多個方面都取得了亮眼的成績。

今年是“優等生”國家電投在整個產業鏈全面發展的一年,除了打通燃料電池全產業鏈,實現從材料到關鍵?藝技術的完全自主可控外,國家電投也正瞄準綠氫產業持續發力。
4、國家能源集團:技術研發與產業鏈整合相結合
國家能源集團是全球最大的煤炭、火電、風電和煤制油煤化工公司,公司重視并已確定了氫能產業的發展思路:核心技術的研發和產業鏈整合相結合。其產業布局涉及制氫、氫儲運、加氫基礎設施、終端利用等不同方面,同時還涉足氫的儲運、加氫方面基礎設施。

依照制定的技術研發+產業鏈整合路線,國家能源集團的氫能產業發展十分穩健,后續相關合作項目的落實將進一步壯大其氫能實力。
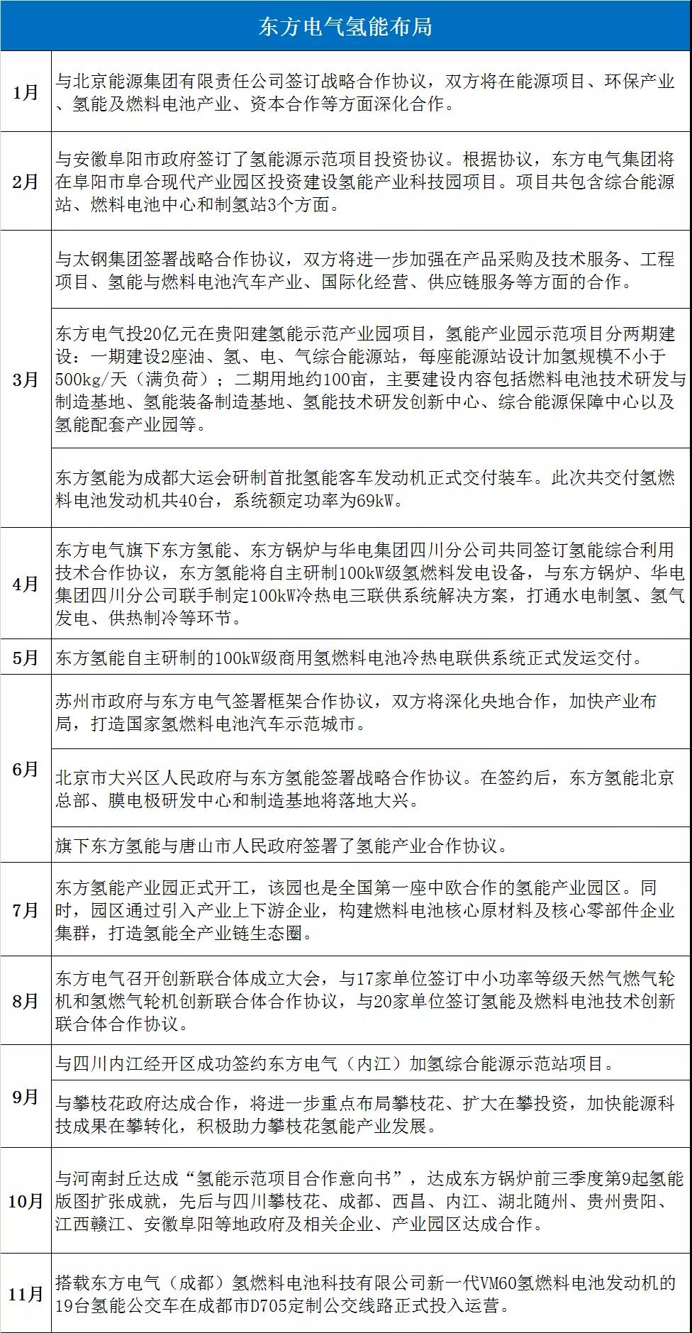
5、東方電氣:“兵”分兩路持續擴張
中國東方電氣集團有限公司是全球最大的發電設備制造和電站工程總承包企業集團之一,發電設備產量累計超過6億千瓦,已連續17年發電設備產量位居世界前列。其氫能實力同樣不容小覷。

東方電氣旗下有東方氫能、東方鍋爐兩大氫能產業“抓手”,今年在燃料電池關鍵技術、可再生能源制氫以及加氫綜合能源一體化示范項目建設上齊頭并進。
6、中國能建:“元年”揚帆起航
中國能建致力于成為中國乃至全球能源電力、基礎設施和房地產等行業提供整體解決方案,主營業務涵蓋能源電力、水利水務、鐵路公路、港口航道、市政工程、城市軌道、生態環保和房屋建筑等領域。

2021年是中國能建發力氫能產業的第一年,后續發展值得期待。
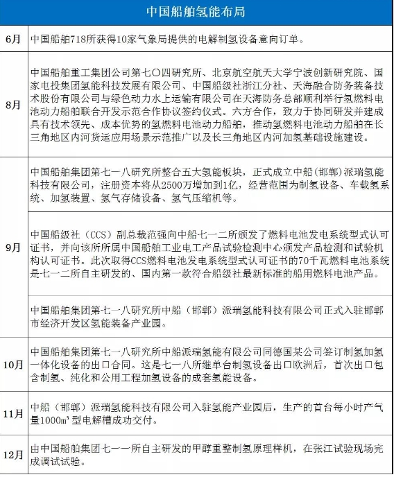
7、中國船舶:制氫與氫能船用“排頭兵”
中國船舶重工集團有限公司是國家從事海洋武器裝備的主體力量和核心骨干,中國船舶旗下各個機構在氫能與燃料電池領域的動作格外引人關注。

中國船舶以中船718為代表的制氫實力相當“硬核”,堿性水電解制氫水平居于全國領先水平,同時中國船舶旗下其他機構針對氫能船用的相關技術,也實現了突破。
8、華能集團:勤擴張、廣交友
中國華能集團有限公司業務涉及電源、電力(熱力)、金融、交通運輸、新能源、環保等領域,在中國發電企業中率先進入世界企業500強,其氫能發展規模也正持續壯大。

今年以來,華能集團迎來多地、多合作伙伴的簽約消息,發展態勢良好。
9、華電集團:專攻制氫,迎來突破
華電集團是國家電力體制改革組建的五家國有獨資發電企業集團之一(華能、大唐、華電、國家能源投資集團、國家電力投資集團,統稱“五大電力”),其氫能布局專注于制氫環節。

華電集團的氫能擴張“穩扎穩打”,聯合東方氫能、美錦能源等氫能行業領軍企業實現氫能源戰略發展轉型,近期其綠氫布局迎來了新進展。
10、東風汽車:持續推進氫車產業化
東風汽車集團是國內最早從事燃料電池汽車技術研究的央企之一,目前東風汽車集團已經建立了具有國際先進水平的燃料電池電化學、電堆、系統測試實驗室,以及燃料電池電堆及系統總成自動化試制線。

東風汽車作為國內銷量排名前三的汽車集團,今年的氫車表現也十分亮眼。除多款燃料電池車型登上工信部公告外,其燃料電池業務也在持續推進。
11、中車集團:氫能機車“先行者”
中國中車集團是中央大型國有企業,業務范圍涵蓋化工機械制造、輪胎與橡膠制品制造、汽車及零部件制造等領域,主要產品有大客車、越野車、公交車、快餐車、工程搶修車和電瓶叉車等。中車集團旗下有蘇州中車、中車時代、佛山中車四方、中車株洲等子公司,這些子公司都涉足燃料電池汽車相關業務。

中車集團旗下公司致力于氫能機車的研發推廣,今年已經取得了多項突破。
12、一汽集團:“掘金”燃料電池產業鏈
一汽集團是年產銷300萬輛級的國有大型汽車企業集團,是中國汽車行業中最具實力的汽車公司之一。

今年以來,一汽集團的燃料電池技術不斷傳出好消息,是燃料電池關鍵核心部件國產化的有力推動者。
責任編輯: 李穎